售前:17276494626
售后:400-806-5128
随着酒店室内游泳池、SPA池、学校游泳馆的兴建,室内游泳的馆除湿直接关系到游泳人员的健康安全。对于空气除湿处理,泳池专用多功能除湿热泵能合理整合游泳馆的能量,以除湿热泵机组为纽带,构建一个池水——空气——初起时热——池水热量循环流动的闭合系统,让能量在这个环路中不断循环,多次被回收利用,从而整体降低游泳馆的运营费用。

近年来,行业内倡导“温湿度独立控制系统要降低能耗,改善室内环境,与新能源结构相匹配”,使得除湿热泵在室内游泳场所的应用更加广泛。与此同时,国家也制订、发布了《游泳池除湿热回收热泵》CJ/T528-2018的行业标准,并于2018年11月执行。为此,LASWIM(威浪仕)作为泳池专用多功能除湿热泵的主要生产厂家以及是该标准的起草单位之一,将为大家介绍该标准的相关内容。
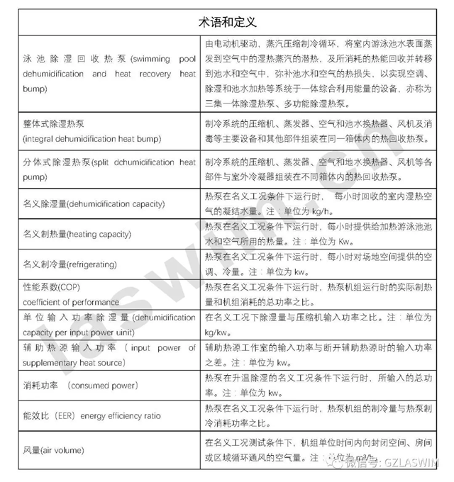
除湿热泵的常用术语及定义

除湿热泵分类、特征、工作条件:
除湿热泵是一种可实现在室内泳池、水疗池环境下提供恒湿恒温的同时,还能消除游泳池场馆内空气中有害物质的节能环保设备。其种类较多,可以从排风方式和功能特装上进行分类。
除湿热泵分类:
1.按排风方式可分为:无排风、可调排风、全排风三种。
2.按除湿热回收功能特装可分为:三集一体除湿型(多功能除湿热泵)、水加热降温除湿型、水加热升温除湿型、调温除湿型、水加热除湿型、降温除湿型、升温除湿型七种。
上述的七种当中,多功能除湿热泵凭借其集恒温、恒湿、水加热、热能回收、处理新风五大功能于一体,不仅能够全面创造泳池优质空气环境,与传统除湿方式相比,还能节省30%~50%的能源和费用,并减少对环境的污染。

产品功能及结构特征:
1.升温除湿:机组风道内配置有系统升温除湿功能时,满足系统最大制热量的热气升温冷凝器。
2.降温除湿:机组配置有系统降温除湿功能时,满足系统最大制热量的风冷或水冷式向外界排热用冷凝器。
3.水加热除湿:机组配置有系统进行除湿并利用余热进行池水加热功能时,满足系统最大制热量的池水加热用冷凝器。

热回收热泵从结构特征上可分为整体式和分体式,整体式指的是将除湿、制冷、加热设备等部件全部组装在同一箱体内;分体式是指吧热回收热泵主机与冷凝器分开放置,两者用制冷剂管道项链进行散热。
使用工作条件:
1.设备在额定负荷下运行时,应能在下列工作条件下持续、可靠地工作。工作条件规定:
A.室内机进风温度:15℃~32℃;
B.制冷工况室外环境温度:15℃~43℃;
C.采用冷冻水的水冷式冷凝器时,进水温度≤12℃,采用冷却水或室外池水的水冷式冷凝器时,进水温度≥30℃;
D.游泳池水加热冷凝器的进水温度应≥32℃。
2.相对湿度应≤90%(20℃±2℃),电控部分应无结露。
3.电源应采用:单相(220±10%)V,频率:(50±2%)Hz;三相(380±10%)V,频率:(50±2%)Hz。
4.海拔高度应≤1000米。
5.运行地点应无导电或爆炸尘埃,无腐蚀金属或破坏绝缘的气体。
6.室外机租应采取防雨措施。

本期分享到此结束,下一期将继续介绍除湿热回收热泵的工况性能以及检验规则。为了让大家能够更容易理解除湿热泵的用处,已在文末设置了往期关于除湿热泵的文章内容。